【Blender 3D中文版下载】Blender 3D建模软件 v2.93.6 注册激活版
软件介绍
Blender 3D中文版是开源免费的专业三维绘图及渲染软件,能够为你分享网格、曲线、元球、文字、建模工具和修改器,且全面支持3D建模、装配、动画、模拟、渲染、视频编辑和游戏创建,助你轻松完成立体动画制作流程。
Blender内置了Cycles渲染器、实时渲染引擎EEVEE与多种第三方渲染器,也内置了绿屏抠像、摄像机反向跟踪等高级影视解决方案,且具有相对较低内存和驱动的要求,也具有完美的物理模拟,如粒子系统和动态涂层等,让3D绘图能够更加快捷便利。

Blender 3D中文版特色
1、一个全新的工作区
通过模板和工作区,您可以快速开始使用雕刻,纹理绘制或运动跟踪等任务。它们可以定制,以创建自己的高效工作环境。
2、你所看到的就是你所需要的
借助全新的现代3D视口,您将能够显示针对您正在执行的任务而优化的场景。新的Workbench渲染引擎设计用于在视口中完成工作,支持场景布局,建模和雕刻等任务。该引擎还具有叠加功能,可以精确控制渲染顶部可见的实用程序。
叠加层也可以在Eevee和Cycles渲染预览之上工作,因此您可以使用完整着色来编辑和绘制场景。
3、工具和小玩意儿
3D视口和UV编辑器具有新的交互式工具和小玩意,以及新的工具栏。这些使新用户更容易开始使用Blender,并使现有用户能够发现和使用以前需要模糊键组合的工具。
除了工具的小玩意之外,灯光,相机和合成背景图像等各种元素现在都有手柄来调整它们的形状或其他属性。
4、即时渲染器
Eevee是一种新的基于物理的实时渲染器。它既可以作为最终帧的渲染器,也可以作为引擎驱动Blender用于创建资产的实时视口。
它具有先进的功能,如体积,屏幕空间反射和折射,次表面散射,柔和和接触阴影,景深,相机运动模糊和绽放。
5、2D动画
Grease Pencil现在是一个完整的2D绘图和动画系统。这种2D工具在3D环境中的前所未有的集成将使您能够创建下一级概念艺术,故事板和动画。
6、Cycles
Cycles现在分享行业标准功能,如Cryptomatte,BSDF头发和体积着色以及Random Walk Subsurface散射。完成了许多渲染优化,包括组合的CPU和GPU渲染,大大改进的OpenCL启动和渲染时间,以及CUDA支持不适合GPU内存的场景。Cycles已被用于备受瞩目的短片和故事片中,并且正在从业界获得越来越多的贡献。

Blender 3D中文版功能
1、渲染图
高端生产路径追踪器Cycles可以创建令人叹为观止的渲染。
2、造型
雕刻,重新拓扑,建模,曲线。Blender的建模工具集非常广泛。
3、雕刻
数字雕刻工具可分享数字化生产流程中各个阶段所需的功能和灵活性。
4、动画与索具
Blender专为动画设计,可用于获奖的短裤和故事片。
5、油脂铅笔
在Blender的3D视口中,突破故事艺术和2D概念设计的界限。
6、视觉特效
从摄像机和对象运动跟踪到蒙版和合成,您可以“将其固定在后期”。
7、模拟
Blender具有Bullet和MantaFlow等行业标准的库,可分享功能强大的仿真工具。
8、管道
在许多产品中,与多个管道工具的集成至关重要。
9、视频编辑
视频编辑器分享了一系列基本但非常有效的工具。
10、脚本编写
每个工具都具有广泛的Python API,可用于脚本编写和自定义。
11、接口
由于其自定义架构,Blender的用户界面,窗口布局和快捷方式可以完全自定义。
Blender曲线建模方法
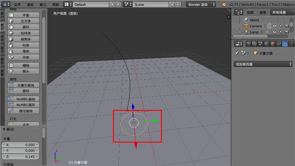
1、打开安装好的Blender,首先创建一条贝赛尔曲线。

2、点击左下方的“物体”按钮,选择“转换为”中的“曲线/融球/曲面/文字转网格”选项,把曲线转换为“模型网格”。


3、之后点击右侧工具栏中的扳手图标,选择添加“表皮”。

4、之后将改动“应用”后曲线就变成可以编辑的“立体模型”了。


5、另一种方法是,在创建曲线后,再在曲线一段创建一个“圆形曲线”作为线的形状。

6、点击右侧工具栏中的“曲线”按钮,选中我们创建的圆形曲线“贝塞尔曲线”,然后点选右边的“数据”,倒角物体,这样曲线就变“圆形的线条”了。

7、最后再次使用“曲线/融球/曲面/文字转网格”功能,就能转换为网格模型了。

Blender加背景音乐
1、首先,在电脑上打开Blender,切换到Blender游戏布局。

2、在底部的逻辑编辑器窗口中的触发器中选择添加总是。


3、在最右边的第三个促动器中选择添加声音。


4、在里面可以选择添加打开背景音乐文件。

5、背景音乐是循环播放,所以把播放模式选择循环末端。

6、最后直接拖动第一个点点到第三个声音左边的小圆圈(如下图所示),连接起来,这样P键运行游戏就能循环播放背景音乐了。

Blender中文设置
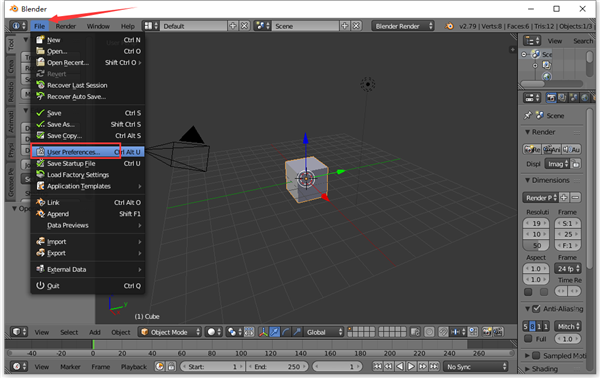
1、打开安装好的Blender,点击左上方菜单栏中的“File”按钮,然后选择下拉菜单中的“User Preferences”。

2 将打开的新窗口切换至“System”标签页,勾选下方的“Internationale Fonts”选项。

3、然后点击“Language”选项后方的菜单,打开选择列表,从中点击选择 “Simplified Chinese (简体中文)”选项。

4、最后点击“Language”下方的3个按钮,表示将语言应用到这三个模块中,这样就修改成功了,快来试试吧。

下载仅供下载体验和测试学习,不得商用和正当使用。



发表评论