【Surfer16汉化激活版下载】Surfer16中文版 v16.0.3 免费激活版
软件介绍
Surfer16汉化破解版是一款专业的三维建模辅助工具,能够为用户省去大量的制作时间,无需花费很大的力气对某个模型进行精心打磨,一键化的贴心设置,自动运用大量分析工具主动为你深掘,将时间放在更加需要的地方,让每天上班更加的有意义。

软件特色
1、分析
数据使用Surfer的众多分析工具发现数据的深度。调整插值和网格参数,使用变异函数评估数据的空间连续性,定义故障和断线,或执行网格计算,例如体积,变换,平滑或过滤。冲浪者快速将您的数据转化为知识。
2、交流结果
充满信心地交流来之不易的发现。无论是为您的项目经理,论文顾问还是客户,Surfer都能帮助您全面而透彻地理解数据。
3、自1983年以来
值得信赖的冲浪者经受住了时间的考验。亲自了解为什么全球成千上万的科学家和工程师信任Surfer来显示其数据。
软件功能
1、创建专业地图
轻松传达简单和复杂的空间数据,为您分享创建高质量地图的工具,以清晰地向同事,客户和利益相关者传达您的信息。
2、多维度模型数据
在三维空间中查看时,深入了解您的数据。冲浪者的3D查看器可以轻松地对数据的各个方面进行建模,分析和理解。在Surfer的2D和3D视角之间切换可确保您发现所有数据的模式和趋势。
3、LiDAR点云
LiDAR是在考古,测量,地理信息系统等许多领域使用的日益流行的数据收集方法。使用Surfer广泛的LiDAR处理和可视化功能来充分利用LiDAR所分享的所有功能。
4、简化的工作流程
您将在几分钟内启动并运行。冲浪者的用户界面旨在从学习新程序中汲取猜测。我们努力简化工作流程,所以您不必这样做。
5、增强地图和模型
冲浪者为您分享了可视化和建模所有类型数据的工具,但它并不止于此。冲浪者广泛的定制选项可让您以简单易懂的方式传达复杂的想法。使用各种自定义选项来增强您的地图和模型。
6、全网格控制
冲浪给你广泛的控制网格文件。为结构地质学创建isopach地图,计算库存管理的体积或地形分析的衍生物,甚至可以使用网格文件创建网站适用性模型。实现对您的基础数据的完整理解。
7、编辑轮廓
将轮廓线编辑至最精细的细节。Surfer的网格编辑器让你通过交互编辑底层网格文件来快速调整轮廓线。刷,扭曲,平滑,向下或向上推,并删除网格节点,并立即看到基于网格的地图的变化。
8、具有确定性的网格数据
对模型的准确性有完全的信心。冲浪者分享了大量的插值方法来定期网格或不规则间隔的数据到网格或光栅上,并且每个插值方法都分享对网格参数的完全控制。另外,没有时间浪费多线程网格!
9、做出有意义的决定
使用Surfer的地理处理工具获得您的问题的答案。处理您的数据并分析关系。缩小感兴趣的领域,突出重要交叉点,或者对基础数据进行数学计算以做出明智的决策。
10、即时访问在线数据
大量的数据在您的指尖等待可视化。冲浪者可以让您立即访问全球航拍影像,开放街道地图图像,全球矢量数据和地形数据。如果您拥有自己喜欢的数据服务器或访问私人数据服务器,请将该自定义链接添加到该源以方便访问。冲浪者可以轻松访问在线数据的多余部分。
11、与所有坐标系无缝协作
您的工作是将数据转换为有价值的可视化,冲浪者的工作是让你轻松。Surfer轻松管理投影在不同/多个坐标系统中的未参考数据和数据,它真的很容易。
12、完全兼容
无缝可视化并分析来自多个来源的数据。Surfer原生读取多种文件格式,包括SHP,DXF和XLSX。冲浪者也支持所有流行的输出格式,一套广泛的数据管理工具可供您完全兼容。
13、与自信合作
快速与同事,利益相关者和客户分享您的工作。冲浪模型已准备好用高质量的出口格式(包括PDF或TIF)进行印刷出版。或者,使用网页兼容格式(如JPG或PNG)在线共享您的作品。如果您正在准备演示文稿,只需将您的地图或模型复制并粘贴到演示工具(如Microsoft PowerPoint或Word)即可。
15、聪明地工作,不用自动化
不要浪费时间一遍又一遍地做同样的过程。创建脚本以自动执行重复或重复性任务。Surfer可以从任何兼容自动化的编程语言(如C,Python或Perl)进行调用。冲浪者还附带Scripter,一个内置的Visual Basic兼容脚本工具。
Surfer16汉化破解版怎么生成等高线
1、启动91卫图助手,点击工具面板下面的高程下载,拉框选择范围,双击弹出下载对话框

2、在下载对话框中,选择合适的级别,然后点击导出设置,在导出对话框中,保存格式选择Surfer格网文件(.grd)格式,坐标系和投影选择西安80坐标系高斯投影(可根据自己实际需要选择,但不要选择经纬度投影),同时勾选按投影范围裁剪,如下图所示

3、高程下载完成后,会自动导出,并弹出高程文件所在目录文件夹,我们可以找到grd格式高程数据。高程数据下载完成后,我们下一步生成等高线

4、启动Surfer,点击图形菜单下面的等值线图,如下所示: 加载下载的高程文件 然后生成等高线

5、生成等高线以后,我们可以对等高距进行调整,在对象管理器中选择等值线图,如下所示:

6、生成等高线以后,我们可以对等高线进行上色处理,让其更美观,勾选填充等值线和比色刻度尺,同时改变填充颜色,如下所示:

7、上色以后,我们添加比例尺,点击图像菜单下面的“”“添加”——“刻度尺”,如下所示:

8、然后我们添加顶边轴标题,在对象管理器中选择顶边轴,然后再属性管理器输入标题

9、完成以上步骤后,点击文件菜单——导出,将图导出,支持导出多种格式,包括矢量格式如KML, DXF,SHP等,也可以导出JPG等图片格式,这里我们以DXF为例导出数据,如下所示: 导出后的DXF文件,在CAD中打开,如下所示:

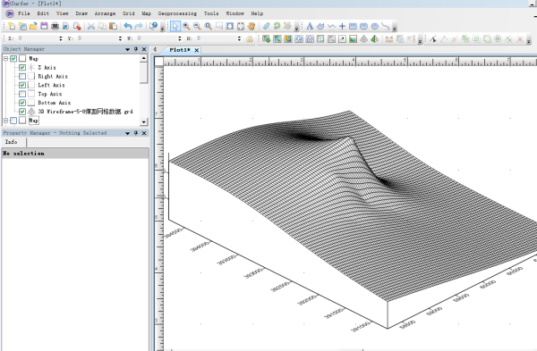
Surfer16汉化破解版画立体三维地形图的步骤
1、数据准备,bai包括三列或四列:X、Y座标,Z高程,以及坐du标点名称(可选)zhi,存到EXCEL文件或直接建立daoBLN文件
2、数据风格化:GRID–DATA,生成GRD文件

3、白化(可选),如需要,还要准备白化边界文件,格式是两列坐标值,封闭,首行是坐标个数及白化范围,0是白化外部,1是白化内部
4、利用2或3步生成的GRD文件,生成MAP图,可以是3D wireframe图,如下:

也可以是surface图

5、修饰,可以增加散点图,增加坐标值 ,等值线等等。
下载仅供下载体验和测试学习,不得商用和正当使用。



发表评论